首 页
杂 志
资 讯
访 谈
技 术
企业展示
行业分类
产 品
会 议
科研院所
专家委员会
会 员
用户名:
密码:
注册账号
文章查询:
现在的位置:
首页
>> 技术
最新图文
资 讯
更多..
4
“数据大国”加速迈向“…
4
多措并举 塑造数字经济发…
4
江苏商业航天产业加速“…
4
江苏服务业高质量发展企…
4
IOTE 2026 第二十五届国…
4
福禄克助力第48届世界技…
4
苏州发布具身智能机器人…
4
破局高质量数据集建设,南…
4
34 万㎡超大规模,5000+展…
4
迄今规模最大“虚拟宇宙…
法律法规
更多..
4
明确六项重点任务!工信部…
4
国家网信办等五部门联合…
4
智能网联汽车领域出台两…
4
工信部等九部门联合发文…
4
关于印发《加快人工智能…
4
省工信厅关于公布行政规…
4
中共江苏省委关于制定江…
4
工信部编制完成2025年第…
4
《电力装备行业稳增长工…
4
两部门印发《工业母机高…
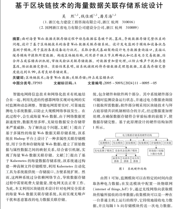
基于区块链技术的海量数据关联存储系统设计
内容来源:江苏机械门户网 浏览次数:604 更新时间:2024-12-11
分享到:
上一篇:
高速干式铣削对7075-T651铝合金表面质量的影响
下一篇:
基于空间多自由度激光定位模型的垂直电梯轿厢与井道壁距离视觉检测方法
杂 志 简 介
|
编 委 会
|
投 稿 须 知
|
稿 件 查 询
|
广 告 服 务
|
人 才 招 聘
|
供 求 信 息
|
产 品 信 息
|
版 权 说 明
|
联 系 方 式
版权所有:江苏机械门户网
苏ICP备14020118号-1
该网站由
小贝网络工作室
提供技术支持
360网站安全检测平台