首 页
杂 志
资 讯
访 谈
技 术
企业展示
行业分类
产 品
会 议
科研院所
专家委员会
会 员
用户名:
密码:
注册账号
文章查询:
现在的位置:
首页
>> 技术
最新图文
资 讯
更多..
4
“数据大国”加速迈向“…
4
多措并举 塑造数字经济发…
4
江苏商业航天产业加速“…
4
江苏服务业高质量发展企…
4
IOTE 2026 第二十五届国…
4
福禄克助力第48届世界技…
4
苏州发布具身智能机器人…
4
破局高质量数据集建设,南…
4
34 万㎡超大规模,5000+展…
4
迄今规模最大“虚拟宇宙…
法律法规
更多..
4
明确六项重点任务!工信部…
4
国家网信办等五部门联合…
4
智能网联汽车领域出台两…
4
工信部等九部门联合发文…
4
关于印发《加快人工智能…
4
省工信厅关于公布行政规…
4
中共江苏省委关于制定江…
4
工信部编制完成2025年第…
4
《电力装备行业稳增长工…
4
两部门印发《工业母机高…
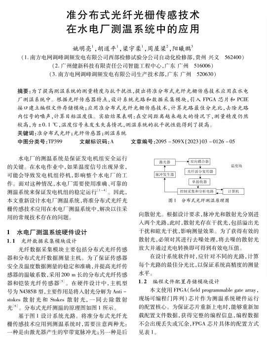
准分布式光纤光栅传感技术在水电厂测温系统中的应用
内容来源: 浏览次数:919 更新时间:2023-06-01
分享到:
上一篇:
永磁同步电机占空比预测电流控制的优化研究
下一篇:
喷洒装置机械旋转构件现场动平衡二次校正控制方法
杂 志 简 介
|
编 委 会
|
投 稿 须 知
|
稿 件 查 询
|
广 告 服 务
|
人 才 招 聘
|
供 求 信 息
|
产 品 信 息
|
版 权 说 明
|
联 系 方 式
版权所有:江苏机械门户网
苏ICP备14020118号-1
该网站由
小贝网络工作室
提供技术支持
360网站安全检测平台