首 页
杂 志
资 讯
访 谈
技 术
企业展示
行业分类
产 品
会 议
科研院所
专家委员会
会 员
用户名:
密码:
注册账号
文章查询:
现在的位置:
首页
>> 技术
最新图文
资 讯
更多..
4
国产万卡超集群首次真机…
4
江苏推动航空航天产业“…
4
攻坚重大项目 提升发展能…
4
江苏企业聚势向“新”绘…
4
盐城高新区打造电子信息…
4
2025年江苏省产业技术工…
4
“十四五”时期江苏建设…
4
产才城融合,集聚高质量发…
4
国网江苏电力:数字赋能强…
4
2025年电子信息行业发展…
法律法规
更多..
4
中共江苏省委关于制定江…
4
工信部编制完成2025年第…
4
《电力装备行业稳增长工…
4
两部门印发《工业母机高…
4
国务院关于深入实施“人…
4
《机械工业数字化转型实…
4
《江苏省产业能效指南(2…
4
七部门关于金融支持新型…
4
李强主持召开国务院常务…
4
《南水北调中线工程用水…
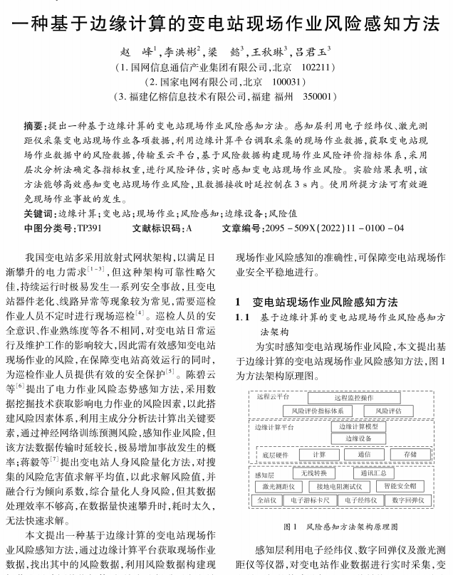
一种基于边缘计算的变电站现场作业风险感知方法
内容来源:机械设计与制造工程 浏览次数:1025 更新时间:2023-01-09
分享到:
上一篇:
基于空载模型的电梯安全钳制动力分析
下一篇:
面向电力运维的SDH通信网故障定位
杂 志 简 介
|
编 委 会
|
投 稿 须 知
|
稿 件 查 询
|
广 告 服 务
|
人 才 招 聘
|
供 求 信 息
|
产 品 信 息
|
版 权 说 明
|
联 系 方 式
版权所有:江苏机械门户网
苏ICP备14020118号-1
该网站由
小贝网络工作室
提供技术支持
360网站安全检测平台